Shenzhen Xintaichuang Motor Co., Ltd., a professional manufacturer of transmission products, inherits Taichuang Motor and was founded in Huizhou, China. It mainly produces transmission products such as "TCG" gear reducer motor, speed control motor, aluminum shell motor, variable frequency motor, brake motor, planetary reducer, frequency converter, orthogonal shaft gear reducer, etc. The products are ultra-small, ultra-quiet, small vibration and high. Torque, wide speed, good heat dissipation, light weight, full model, long life, good insulation and stable performance.
Companies adhering to the concept of innovation, faithfulness, hard work, sincerity, integrated design, manufacturing, sales, service system, adhere to the customer-centric, talent-equipment-quality based, continue to expand and improve the marketing network, and build a strong corporate brand image .
Looking forward to the future, based on the field of transmission machinery in the competition, we firmly believe that “Tiandao rewards diligence” and creates a famous brand to establish a market. We pursue “excellence, perfection and perfection”. We are in the same boat with dealers, suppliers and customers. "Join hands with Xintai and win-win." We continue to provide new and old customers with inquiries and patrons with quality products, excellent service and excellent team.
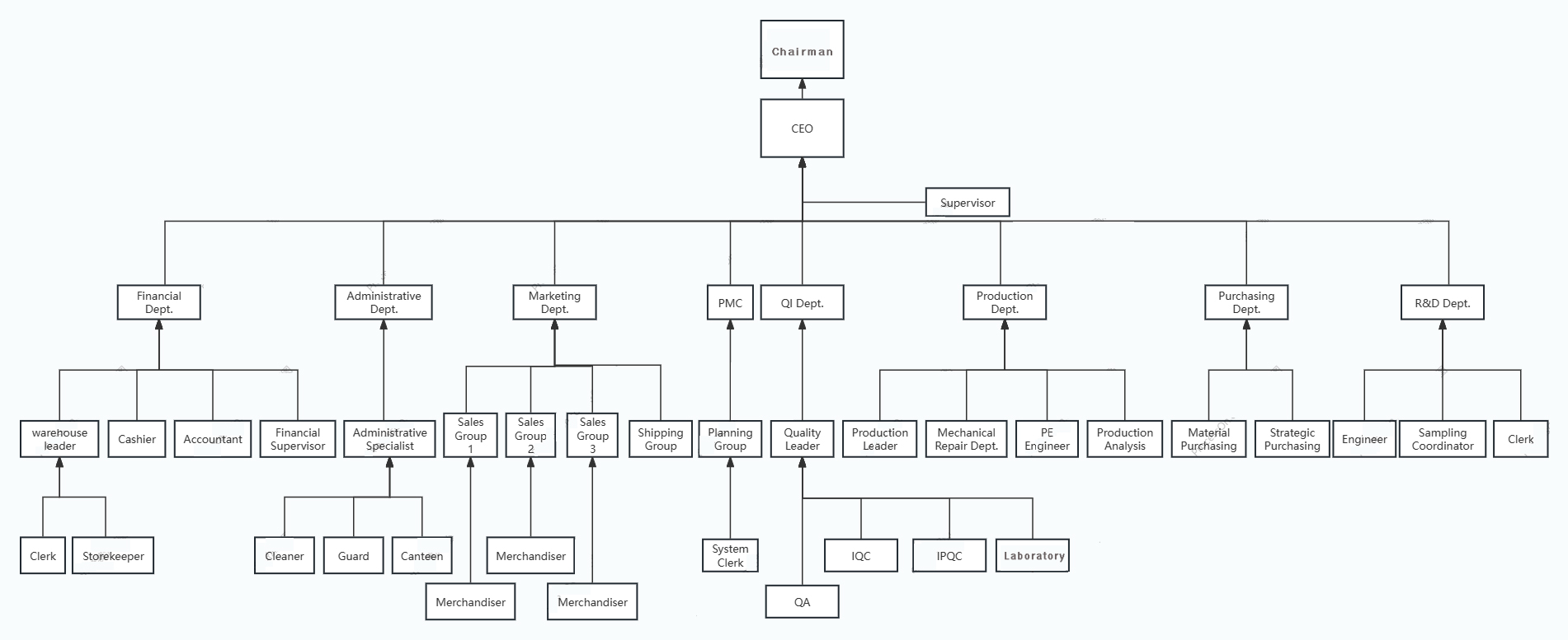
------------------------------------------------- Organizational Structure ------------------------------------------------
